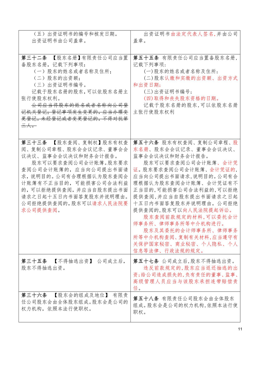
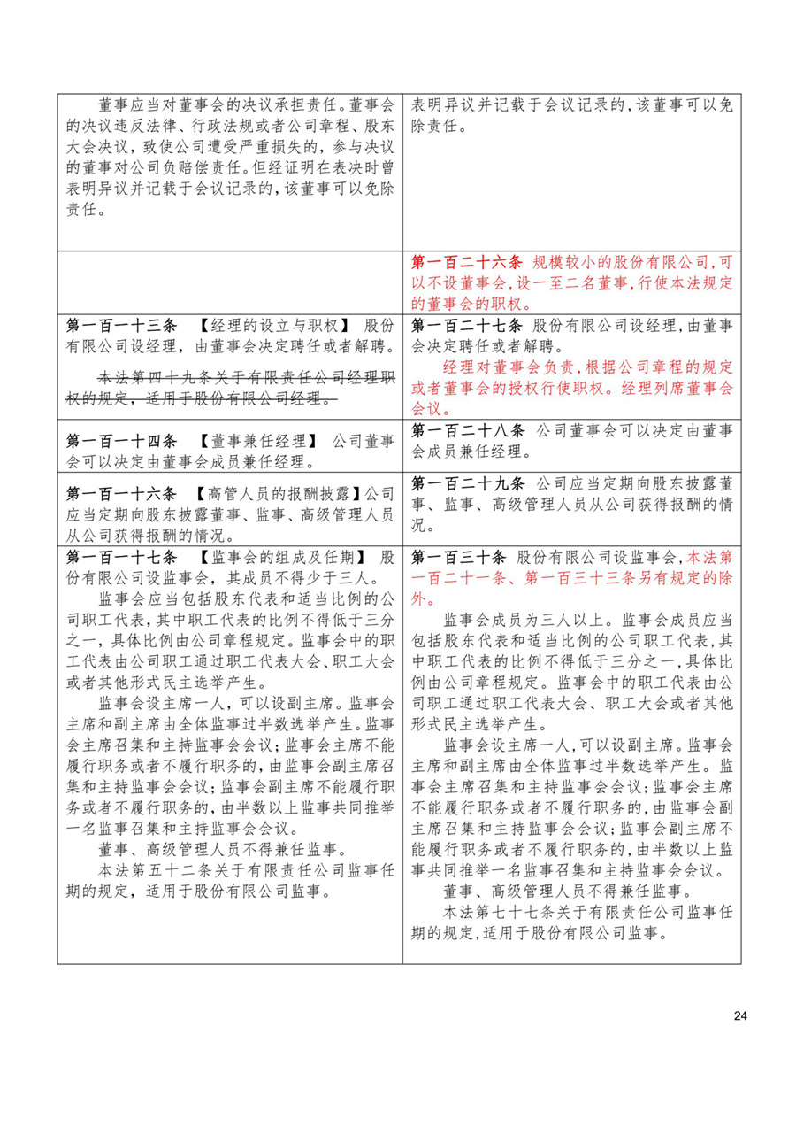
《公司法(修订草案二次审议稿)》前后变动对照

发布日期:2023-04-03 浏览次数:404

作者:武晓梅

2022年末,《公司法(修订草案二次审议稿)》征求意见工作拉开帷幕,业界意见不断汇集,我们关注到修订案二稿中关于公司的诸多制度完善、股东义务进一步加强、董事与高管责任强化等。在靴子尚未落地之际,笔者在学习之余用拙力将现行《公司法(2018年修正)》与本次《公司法(修订草案二次审议稿)》前后变动整理汇总以表格呈现,便于关切者更直观了解《公司法(修订草案二次审议稿)》较前变动之处以及公司制度相关立法动向。