《公司法(修订草案二次审议稿)》关于强化股东出资责任的修订 ——从一案件谈起

发布日期:2023-03-28 浏览次数:311

作者:陈醉

2022年12月27日,《中华人民共和国公司法(修订草案二次审议稿)》二次审议稿(以下简称“二次审议稿”)提请至十三届全国人大常委会第三十八次会议审议,与《中华人民共和国公司法(修订草案)》一次审议稿(以下简称“一次审议稿”)相比,“二次审议稿”对部分条文的具体内容进行了增减。关于股东出资责任,“二次审议稿”进一步完善了股东出资加速到期的规定,增加了转让股权的出让股东对受让股东已认缴但未届缴资期限的出资承担补充责任的规定。笔者结合自己代理的案件,谈谈“二次审议稿”对股东出资责任的规定。


一、案件介绍

(一)基本案情

2019年1月21日,汪某、倪某、葛某受让取得安徽某市政工程有限公司的股份,其中汪某认缴出资2000万元、倪某认缴出资2000万元、葛某认缴出资1000万元,三人均未实缴出资,出资期限为2049年1月8日。三人持股期间,安徽某市政工程有限公司向六安某公司购买石料,之后安徽某市政工程有限公司对石料款进行结算,并委托项目业主方支付了部分款项,尚欠部分款项没有支付。2020年4月22日,汪某、倪某、葛某将全部股份转让给了于某、戴某,并办理了变更登记,股权转让之后,于某、戴某亦未实际出资。2020年11月17日,六安某公司向某区人民法院提起诉讼,要求支付剩余款项。案件进入执行程序,因安徽某市政工程有限公司无财产可供执行,人民法院裁定终止本次执行。

(二)代理思路

执行程序终本后,六安某公司委托我们介入案件,经分析论证,我们确定了另案起诉受让股东于某、戴某和出让股东汪某、倪某、葛某的代理方案,要求受让股东出资加速到期,并要求出让股东承担连带责任,具体理由和依据如下:

1、于某、戴某作为受让股东,汪某、倪某、葛某作为出让股东,都应在认缴出资范围内对安徽某市政工程有限公司不能清偿的债务承担补充赔偿责任。首先,根据《最高人民法院关于适用<中华人民共和国公司法>若干问题的规定(三)》第十三条第二款规定:“公司债权人请求未履行或者未全面履行出资义务的股东在未出资本息范围内对公司债务不能清偿的部分承担补充赔偿责任的,人民法院应予支持”。本案中,受让股东于某、戴某于2020年4月22日受让股权时未支付任何对价,其认缴的注册资本亦未实际缴纳。按照上述规定,二人应当在未出资本息范围内对安徽某市政工程有限公司不能清偿的债务承担补充赔偿责任;其次,根据《最高人民法院关于适用<中华人民共和国公司法>若干问题的规定(三)》第十八条的规定:“有限责任公司的股东未履行或者未全面履行出资义务即转让股权,受让人对此知道或者应当知道,公司请求该股东履行出资义务、受让人对此承担连带责任的,人民法院应予支持;公司债权人依照本规定第十三条第二款向该股东提起诉讼,同时请求前述受让人对此承担连带责任的,人民法院应予支持”。本案中,六安某公司的债权发生在汪某、倪某、葛某三人持股期间,三人在股权转让给于某、戴某时,并没有履行出资义务。按照上述规定,三人应当在未出资本息范围内对安徽某市政工程有限公司不能清偿的债务承担补充赔偿责任。

2、安徽某市政工程有限公司作为被执行人,经法院穷尽执行措施无财产可供执行,已具备破产原因,但不申请破产,于某、戴某、汪某、倪某、葛某五人的出资期限应当加速到期。《最高人民法院关于印发<全国法院民商事审判工作会议纪要>的通知》第6条规定:“在注册资本认缴制下,股东依法享有期限利益。债权人以公司不能清偿到期债务为由,请求未届出资期限的股东在未出资范围内对公司不能清偿的债务承担补充赔偿责任的,人民法院不予支持。但是,下列情形除外:(1)公司作为被执行人的案件,人民法院穷尽执行措施无财产可供执行,已具备破产原因,但不申请破产的”。本案中,六安某公司此前提起的诉讼胜诉后,经某区人民法院强制执行,对被执行人安徽某市政工程有限公司的房地产、银行、工商、车辆等财产信息进行查询,均未发现可供执行的财产。除此之外,安徽某市政工程有限公司还因外债无法履行,先后5次被人民法院列为失信被执行企业。按照《最高人民法院关于适用<中华人民共和国企业破产法>若干问题的规定(一)》 第一条和第四条的规定,安徽某市政工程有限公司显然资产不足以清偿全部债务,明显缺乏清偿能力,已经具备了破产原因,但不申请破产。参照上述规定,未届出资期限的股东应当在未出资范围内对公司不能清偿的债务承担补充赔偿责任。

3、于某、戴某、汪某、倪某、葛某五人在未出资本息范围内对安徽某市政工程有限公司不能清偿的债务承担补充赔偿责任,符合平衡保护公司债权人和公司股东利益的立法目的。第一,公司法规定的注册资本认缴制,股东依法享有期限利益,但在公司负有众多债务的情况下,公司股东采取认缴制的期限利益就失去了存在的基础,此时认定其出资义务提前到期,更有利于保护债权人利益。如果在公司负债累累的情况下,仍然固守认缴制下的股东在认缴期限届满时才负有缴纳出资的义务,则实际上在鼓励股东滥用公司独立人格;第二,在认缴制下,公司股东的出资义务只是暂缓履行,而不是永久免除,在公司经营发生重大变化时,债权人有权要求股东缴纳出资,用于清偿公司债务,如再坚持股东认缴期限利益,则会使资本认缴制成为债务人逃避债务的一项工具。

(三)裁判结果

一审法院认为:第一,于某认缴出资4000万元,戴某认缴出资1000万元,其认缴时间为2049年1月8日,认缴期限尚未届满,但是根据相关法律规定,公司作为执行人的案件,人民法院穷尽执行措施无财产可供执行,已具备破产原因,但不申请破产的,债权人以公司不能清偿到期债务为由,请求未届出资期限的股东在未出资范围内对公司不能清偿的债务承担补充责任的,人民法院应予以支持,安徽某市政工程有限公司目前有多个执行案件无法,被裁定终结本次执行程序。综上,在股东享有出资期限利益与公司所承担的外部债务清偿责任相冲突时,股东出资应当加速到期,于某、戴某作为股东虽未届出资期限,但其应在未出资范围内对公司不能清偿的债务承担补充赔偿责任。第二,未(全面)履行出资义务是股东违反出资义务的不法行为,这与认缴资本制下股东享有的合法出资期限利益有着本质区别,认缴的股份实质上是股东对公司承担的负有期限利益的债务,当股权转让得到公司认可情况下,视为公司同意债务转移,出让人退出出资关系,不再承担出资义务,除非有证据证明其恶意转让以逃避该出资义务。

一审法院判决:一、被告于某在其认缴而未实缴出资的4000万元本息范围内,承担安徽某市政工程有限公司对原告六安某公司货款的补充赔偿责任,二、被告戴某在其认缴而未实缴出资的1000万元本息范围内,承担安徽某市政工程有限公司对原告六安某公司货款的补充赔偿责任,三、驳回原告六安某公司对被告汪某、倪某、葛某的诉讼请求。

收到判决后,我们代理六安某公司向中级人民法院提起上诉,要求改判汪某、倪某、葛某在未实缴出资本息范围内对安徽某市政工程有限公司欠付六安某公司的货款承担补充赔偿责任。

二审法院认为:《最高人民法院关于适用<中华人民共和国公司法>若干问题的规定(三)》第十八条的规定:“有限责任公司的股东未履行或者未全面履行出资义务即转让股权,受让人对此知道或者应当知道,公司请求该股东履行出资义务、受让人对此承担连带责任的,人民法院应予支持;公司债权人依照本规定第十三条第二款向该股东提起诉讼,同时请求前述受让人对此承担连带责任的,人民法院应予支持。”本案中,被上诉人汪某、倪某、葛某在将其持有的安徽某市政工程有限公司股权转让给原审被告于某、戴某时,没有履行出资义务。按照上述规定,汪某、倪某、葛某应当在未出资范围内对安徽某市政工程有限公司不能清偿的债务承担补充赔偿责任,于某、戴某作为受让人应当承担连带清偿责任。原审对此处理不当,应与纠正。

二审法院判决:一、汪某、倪某、葛某在其认缴未实缴出资的2000万元范围内,承担安徽某市政工程有限公司对六安某公司货款的补充赔偿责任,二、于某、戴某对上述补充赔偿部分承担连带清偿责任。

葛某不服二审判决,向安徽省高级人民法院申请再审,安徽省高级人民法院经审查驳回了葛某的再审申请。


二、现行法律规定的欠缺

上述案件主要涉及两个法律问题:一是股东出资能否加速到期,二是转让股权之后出让股东是否对受让股东已认缴但未届缴资期限的出资承担补充责任。

关于股东出资加速到期,现行法律规定有:《企业破产法》第35条的规定,法院受理公司破产申请后,债务人的出资人尚未完全履行出资义务的,管理人应当要求该出资人缴纳所认缴的出资,而不受出资期限的限制;《最高人民法院关于适用<中华人民共和国公司法>若干问题的规定(二)》第22条第1款的规定,公司解散时,股东尚未缴纳的出资均应作为清算财产;《最高人民法院关于适用<中华人民共和国公司法>若干问题的规定(三)》第十三条的规定和<全国法院民商事审判工作会议纪要第6条的规定。然而,按照上述规定,一般需要在破产、强制清算后或执行阶段结束后才可要求股东出资加速到期,在企业未进入破产、强制清算程序前,能否出资加速到期在法律层面没有依据,《全国法院民商事审判工作会议纪要》第6条仅可作为法院裁判说理的依据,不能直接引用。上述法律规定的欠缺,导致各地法院在这一问题上裁判尺度不一,一定程度上影响了人民法院的公正性和权威性。

关于转让股权之后出让股东是否对受让股东已认缴但未届缴资期限的出资承担补充责任,亦是如此,《最高人民法院关于适用<中华人民共和国公司法>若干问题的规定(三)》第十八条亦没有明确规定转让已认缴但未届缴资期限出资后,出让股东是否要对受让股东承担补充责任。


三、公司法修订案关于股东出资责任的规定

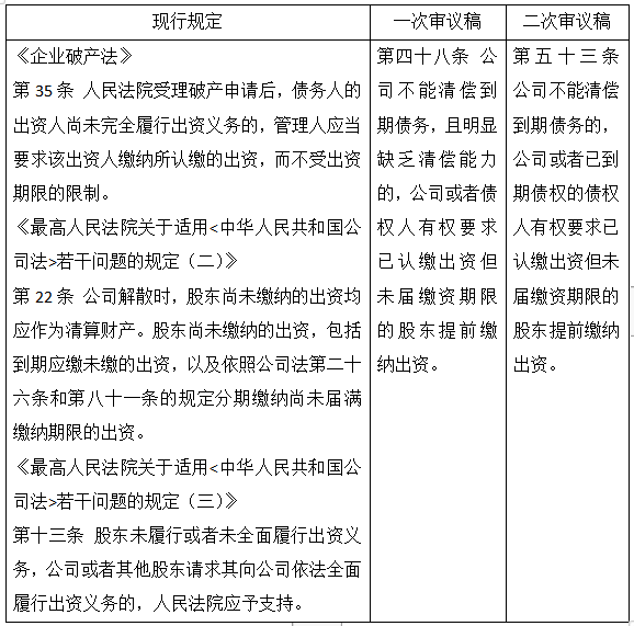
考虑到前述法律规定的欠缺,《中华人民共和国公司法(修订草案)》完善了股东出资加速到期的规定,增加了转让股权的出让股东对受让股东已认缴但未届缴资期限的出资承担补充责任的规定。具体修订内容见下表:

如前所述,本次公司法修订前,在注册资本认缴制背景下,仅能依据《企业破产法》第35条,参照适用《最高人民法院关于适用<中华人民共和国公司法>若干问题的规定(二)》第22条第1款和《最高人民法院关于适用<中华人民共和国公司法>若干问题的规定(三)》第十三条的规定,根据《全国法院民商事审判工作会议纪要》第6条的规定进行说理,要求已认缴但未届缴资期限的股东提前缴纳出资。但适用前述规定需要在进入破产、强制清算程序后或者执行阶段终结后,才可要求股东出资加速到期。而本次公司法修订正式在公司法层面明确了股东认缴出资加速到期制度,更好的保护了公司债权人的利益。与一次审议稿相比,二次审议稿删除了“且明显缺乏清偿能力”这一法律要件,降低了股东认缴出资加速到期的适用条件,体现出当股东出资期限利益与公司外部债务清偿责任相冲突时,更加注重保护公司债权人利益的立法倾向。

(二)出让股东对受让股东已认缴但未届缴资期限的出资承担补充责任

如前所述,在注册资本认缴制下,股东享有出资期限利益,注册资本只认缴不实缴,股权转让时,往往认缴期限尚未届至,出让股东在未实缴的情况下即转让股份,并将后续实缴出资义务转嫁给了受让股东,在法律和司法解释没有明确规定转让已认缴但未届缴资期限出资后出让股东要对受让股东承担补充责任的情况下,不利于保护公司债权人的利益。因此在公司法修订案中增加了出让股东对受让股东已认缴但未届缴资期限的出资承担补充责任。一次审议稿中,针对转让已认缴出资但未届缴资期限的股权,规定由受让股东承担缴纳该出资的义务,同时规定出让股东未按期足额缴纳出资或者出资存在瑕疵的情况下,受让股东知道或者应当知道该情形的,受让股东在出资不足的范围内与出让股东承担连带责任。二次审议稿中,增加了出让股东的补充责任,即受让股东未按期足额缴纳出资的,出让股东对受让股东未按期缴纳的出资承担补充责任,从而更好地维护公司债权人的利益。


四、结语

《中华人民共和国公司法(修订草案)》完善了股东出资加速到期的规定,增加了转让股权的出让股东对受让股东已认缴但未届缴资期限的出资承担补充责任的规定,遏制了资本认缴制下股东滥用认缴期限制度损害债权人利益,更加平衡地保护了公司债权人和公司股东的利益。期望这些修订规定能够最终得以落实,我们拭目以待。