关于我们
专业领域
专业团队
新闻中心
华人党建
华人研究
社会责任
联系我们
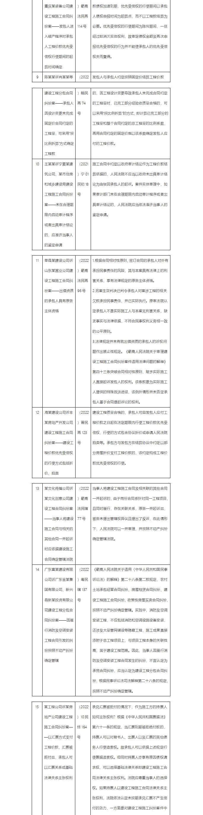
关于我们
专业领域
专业团队
新闻中心
华人党建
华人研究
社会责任
联系我们
X
华人研究
持续分享专业文章,传播法律知识。
精选案例
学术论文
普法课堂
首页
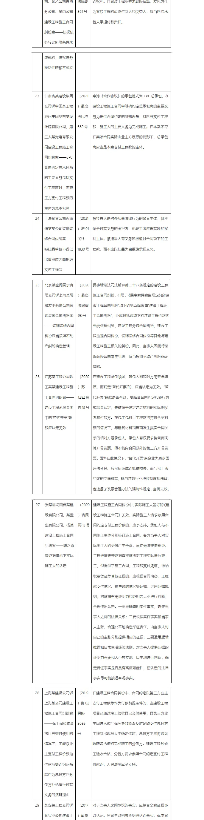
-
华人研究
-
学术论文
华人研究 | 对人民法院案例库入库建设工程合同纠纷案的检索分析报告
发布日期:2024-10-10 浏览次数:120
上一篇:
华人研究 | 股东损害公司债权人利益责任纠纷案争点分析及类案检索
下一篇:
华人研究 | 新《公司法》董事、高级管理人员对第三人的侵权赔偿责任